สถานีตำรวจภูธรบ้านนาเดิม logo
สถานีตำรวจภูธรบ้านนาเดิม RTP Cyber Village Bannaderm Police Station
menu เมนู
  • หน้าหลัก
  • ข้อมูลหน่วยงาน
    • ประวัติความเป็นมาของสถานีตำรวจภูธรบ้านนาเดิม
  • ข่าวภารกิจผู้บังคับบัญชา
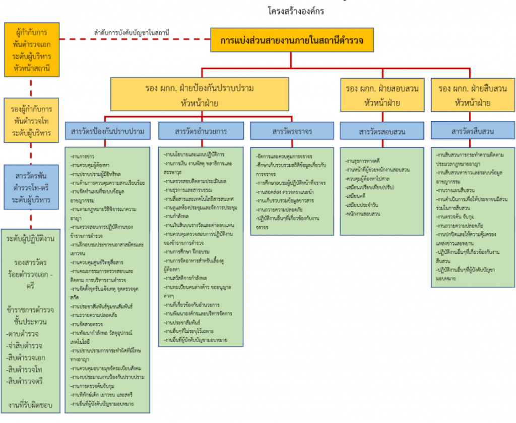
  • การเปิดเผยข้อมูลสาธารณะ OIT
    • ปีงบประมาณ 2568
  • ข่าวประชาสัมพันธ์
    • กิจกรรม /ข่าวสารต่างๆ
      • ร่วมกันปล่อยแถวระดมกวาดล้างอาชญากรรม
      • ลงพื้นที่สำรวจและหาแนวทางแก้ปัญหา กวดขัดจับกุมผู้ที่ฝ่าฝืน
    • ข่าวภารกิจผู้บังคับบัญชา 67-68
  • FacebookFacebook
  • XTwitter
  • LINELine
นำทาง
  • ← เก่ากว่า อำนาจหน้าที่ของตำรวจ
  • ใหม่กว่า → O2 อำนาจหน้าที่และพื้นที่ที่รับผิดชอบ นโยบายผู้บัญชาการตำรวจแห่งชาติ และยุทธศาสตร์สำนักงานตำรวจแห่งชาติ 20 ปี

ใส่ความเห็น ยกเลิกการตอบ

คุณต้องเข้าสู่ระบบ เพื่อจะพิมพ์ความเห็น

หน่วยงานที่เกี่ยวข้อง

  • รัฐบาลไทย
  • กองบัญชาการกองทัพไทย
  • กองทัพบก
  • กองทัพเรือ
  • กองทัพอากาศ
  • กรมประชาสัมพันธ์
  • สำนักงานตำรวจแห่งชาติ

บริการประชาชน

  • แจ้งเบาะแสเว็บไซต์กระทำความผิด
  • แจ้งเบาะแส ร้องเรียน ร้องทุกข์
  • ข้อมูลสถานีตำรวจทั่วประเทศ
  • ข้อมูลสถานีตำรวจสำหรับแจ้งการชุมนุมฯ
  • ศูนย์กลางข้อมูลคู่มือสำหรับประชาชน
  • กองทะเบียนประวัติอาชญากร

เว็บไซต์แนะนำ

  • กองการสอบ
  • กองสารนิเทศ (สท.)
  • สมัครสอบโรงเรียนนายร้อยตำรวจ
  • ข้อมูลสถิติคดีอาญา คดีจราจร
  • กองบังคับการปราบปรามการค้ามนุษย์
  • โครงการพัฒนาเครือข่ายฯ รถยนต์สายตรวจ

ติดต่อ

สถานีตำรวจภูธรบ้านนาเดิม logo

สถานีตำรวจภูธรบ้านนาเดิม เลขที่ 335 ม.2 ต.บ้านนา อ.บ้านนาเดิม, จ.สุราษฎร์ธานี 84240

077-359-237 ,

bannadermpolice@gmail.com

  • ติดต่อเราที่ :

Sitemap | © 2026 สถานีตำรวจภูธรบ้านนาเดิม สงวนลิขสิทธิ์.

en de es fr it pl se fi pt ro sk si nl dk gr cz hu lt lv ee hr ie bg

English icon drop down menu

  • English flag
  • Deutsch flag
  • Español flag
  • Français flag
  • Italiano flag
  • Polski flag
  • Svenska flag
  • Suomi flag
  • Português flag
  • Română flag
  • Slovenščina flag
  • Slovenčina flag
  • Nederlands flag
  • Dansk flag
  • Ελληνικά flag
  • Čeština flag
  • Magyar flag
  • Lietuvių flag
  • Latviešu flag
  • Eesti flag
  • Hrvatski flag
  • Gaeilge flag
  • Български flag

Accessibility Adjustments

Powered by OneTap

Bigger Text

Cursor

Letter Spacing

Readable Font

Align Text

Line Height

Colors

Grayscale

Brightness

Invert Colors

Orientation

Highlight Links

Stop Animations

Hide Images

Reading Mask

Reading Line

Highlight Al

Reset Settings
Version 2.0.1
เราใช้คุกกี้เพื่อพัฒนาประสิทธิภาพ และประสบการณ์ที่ดีในการใช้เว็บไซต์ของคุณ คณสามารถศึกษารายละเอียดได้ที่ นโยบายความเป็นส่วนตัว และสามารถจัดการความเป็นส่วนตัวเองได้ของคูณได้เองโอยคลิกที่นี่ตกลงนโยบายความเป็นส่วนตัว